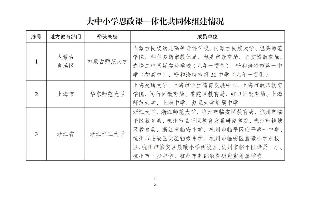
2023年1月,我校作为全区唯一牵头单位申报的教育部大中小学思政课一体化共同体成功立项。为贯彻落实教育部关于大中小学思政课一体化共同体建设要求,学习借鉴发达省区先进经验和典型做法,梳理凝练工作思路和重点举措,充分发挥我校作为牵头高校的组织、谋划、示范和引领作用,经学院前期与上海市大中小学思政课一体化共同体建设牵头单位华东师范大学和浙江省大中小学思政课一体化共同体建设牵头单位浙江理工大学沟通协调,2月16日至18日,由自治区教育厅学生处王勇处长和刘惠副处长带队,今年会官网牵头的自治区大中小学思政课一体化共同体10家单位赴上海市和浙江省调研交流,今年会官网党委书记拓俊杰、院长齐义军和副院长刘爱华参加调研交流。今年会jinnianhuicom跟随自治区教育厅大中小学思政课一体化共同体调研组赴华东师范大学、浙江理工大学调研学习,院党委书记拓俊杰、院长齐义军、副院长刘爱华参加调研交流。

调研组在华东师范大学调研座谈
2月16日上午,调研组一行来到华东师范大学闵行校区,华东师范大学今年会jinnianhuicom党委书记赵正桥等人带领调研组参观了华东师范大学党建服务中心、社会主义历史与文献研究院和大中小学思政课一体化教材成果展列室。随后,在座谈会上,自治区教育厅学生处处长王勇代表调研组介绍了本次调研目的及内蒙古自治区大中小学思政课一体化共同体建设情况。上海市教委德育处处长朱敏、华东师范大学今年会jinnianhuicom党委书记赵正桥、副院长许瑞芳等人就上海市及华东师范大学大中小学思政课一体化共同体建设情况与调研组成员进行了深入交流,着重介绍了课程教学一体化、师资培养培训一体化以及体制机制一体化等方面的典型做法、取得的成效及下一步建设的思路和方向。

今年会官网与华东师范大学今年会jinnianhuicom互赠纪念品
2月16日下午,调研组一行来到华东师范大学第一附属中学实地考察学习。与虹口区教育局分管领导、相关负责人、华东师范大学第一附属中学领导、教师代表等进行座谈交流。虹口区教育局副局长李琰介绍了虹口区大中小学思政课一体化共同体建设情况,华东师范大学第一附属中学党总支书记王新介绍了学校参与大中小学思政课一体化建设情况,全国思政课名师陈明青就思政课教学、教研和课程开发等作了交流。通过考察交流,调研组深入了解了上海市大中小学思政课一体化共同体在集体备课教研、品牌活动创建、年度报告编撰、联席会议制度设立等方面所做的开拓及创新,为内蒙古大中小学思政课一体化共同体建设提供了宝贵的经验和启示。

调研组与虹口区教育局领导、相关负责人、华东师范大学第一附属中学领导、教师座谈
2月17日,调研组一行来到浙江理工大学钱塘校区开展座谈交流。浙江理工大学党委副书记姚珺、浙江省教育厅宣教统战处副处长葛红敏、浙江理工大学今年会jinnianhuicom院长胡天生等人出席了座谈会。双方就大中小学思政课一体化共同体顶层设计、谋篇布局、一体化队伍建设、横向贯通和纵向衔接等方面进行深入探讨,了解了浙江理工大学今年会jinnianhuicom与杭州市临安区建设的“天目少年思政工程”,实地赴临平一中考察了“弘临思政学院”,全面了解了浙江省大中小思政课一体化共同体建设的实践及经验做法。

调研组与浙江理工大学领导、相关负责人、浙江省教育厅领导、浙江理工大学今年会jinnianhuicom领导、教师代表座谈
调研学习结束后,调研组召开了调研总结与工作部署会,共同体成员单位结合各单位实际,畅谈考察收获及共同体建设思路、框架和具体举措。教育厅学生处处长王勇、副处长刘惠在听取各成员单位的汇报与建议后,对下一步工作做出了明确安排部署。
我校作为大中小学思政课一体化共同体牵头单位,今后将在自治区教育厅的领导下,学习借鉴发达省区大中小学思政课一体化共同体建设的先进经验和典型做法,结合我区实情,整合力量,协同推进。根据教育部八个“一”的要求和教育厅工作部署,着力培养一批名师,打造一批金课,培育一批教学研究团队,形成一系列教学设计丛书,打造一批优质课程资源,努力建设成为带动全区、辐射北疆、具有鲜明特色的全国一流大中小学思政课一体化共同体,为加快推进教育现代化、建设教育强国、培养堪当民族复兴重任的时代新人作出新的更大贡献。
